Ламповое усилителестроение...

Vladimir B.

милый добрый кот
Модератор
ТВЗ крайне не рекомендую. Без ООС ниже 120 Гц просто не пропускает. ВЧ хорошо пропускает. :)
А если перебрать и в зазор папиросной бумаги (вощеной) вставить - то самое оно в приличном диапазоне частот. Ну и проварить в конце-концов в парафине. Вычитал у Манакова. Но все-же, как по мне - игра не стоит свеч и возни много.
Ну вообще хочу усилитель на 6ф3п с автоматическим
смещением выходного каскада. Довольно таки популярный усилитель и довольно простой. Кто-то делал уже?
Делал, заурядный и скучный усилитель. Просто на стену хочется влезть от него, а почему - не знаю. Популярен лишь ввиду того, что схема подкупает простотой, не более. Да и эти лампы с триодом/пентодом в одном баллоне - это не минимизация размеров, а экономия материалов чистой воды - что не несет в себе улучшения качества. Кесарю - кесарево: одни лампы в предусилитель/фазик, другие - на выход, потому-что так задумано предками. :furious:
 

Roger Wilco

Heavy Metal Forever
В принципе, с 6Ф3П трансы звучат лучше, чем с 6П14П.
Vladimir B., насчет 6Ф3П ты не прав, они хороши, а вот 6Ф5П, так у этой действительно триодная часть ни к черту, ИМХО.
Усил на 6Ф3П это мое детство, я тогда в четвертый класс ходил.
Схема в "Юном радиолюбителе", Борисова. Книжка, что надо, очень хорошо и доступно написана. После ее прочтения чувствуешь, что все гораздо проще, чем пытаются нам представить.
Только транс у меня был от ламповой радиолы "Урал", он раза в полтора был больше ТВЗ. Усилок был моно, да и тогда не найти было носитель с хорошим качеством, но это был первый усилитель, собранный мной. Это незабываемо.
Для компа такой усил пойдет. Надо только динамики бумажные и некомпрессионные.
Типа 3ГД38Е, стояли в ламповых цветных телеках, плюс пищалки 2ГД36. Корпус открытого типа.
 

abigsam

Member
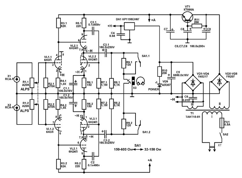
Вот захотелось собрать ламповый ( :) ) усилитель для наушников (Sennheiser HD-595, 50 Ом)
Нашел схемку , бестрансформаторная, 6Н3П, 6Н24П. Автор для подключения низкоомных наушников ввел переключатель с дополнительными резисторами по 120 Ом. Несколько пугает.
Есть ещё по схеме Торопкина (см. вложение) на 6С45П, но... трансформатор :|
Плз, выскажите свое мнение, как специалисты :) В основном хотелось бы про первый :)
 

Вкладення

YUPI

Подполье
Модератор
Делац на трансах! И схема простая и говорят на трансах звук полутче. А лутче сделать 2 варианта и оставить тот который больше по душе будет (в плане звука).
 

Roger Wilco

Heavy Metal Forever
Питание накала постоянным током, да еще и через стабилизатор, ни к чему.
6Н24П довольно редкая лампа, ее не купить.
Что касается схемы - схема как схема, не лучше и не хуже других.
При правильной трассировке печати будет хорошо работать.
 

abigsam

Member
Есть 4 шт. 6Н23П-ЕВ :)

Питание накала постоянным током, да еще и через стабилизатор, ни к чему.
Спасибо. Да, стабилизатор тоже не понравился, может зашуметь... Да и Торопкин пишет про "микродинамику" при питании переменкой :pop:

При правильной трассировке печати будет хорошо работать.
Кстати, подскажите плз книженцию по данной театике, особенно в плане звука.
Есть Барнс "Методы борьбы с помехами" и Отт Генри "Методы подавления шумов и помех в электронных системах". Но может есть что-нибудь именно по звуку ?

Делац на трансах!...
Эм... Для звукового транса нужно хорошее железо, даже не представляю где его достать... Можно и готовый, но какой тогда интерес ? :)
Может подскажете где взять железо ?

Правда выходной конденсатор незнаю какой ставить. Нашел Vishay. Или наскрести на Black Gate ? :) Или не стоит заморачиватся на подобном ? :blush:

ЗЫ
 

U235

Забанен
Про єлектролит - боян. У меня кстате такой пустой есть )
 
Зверху